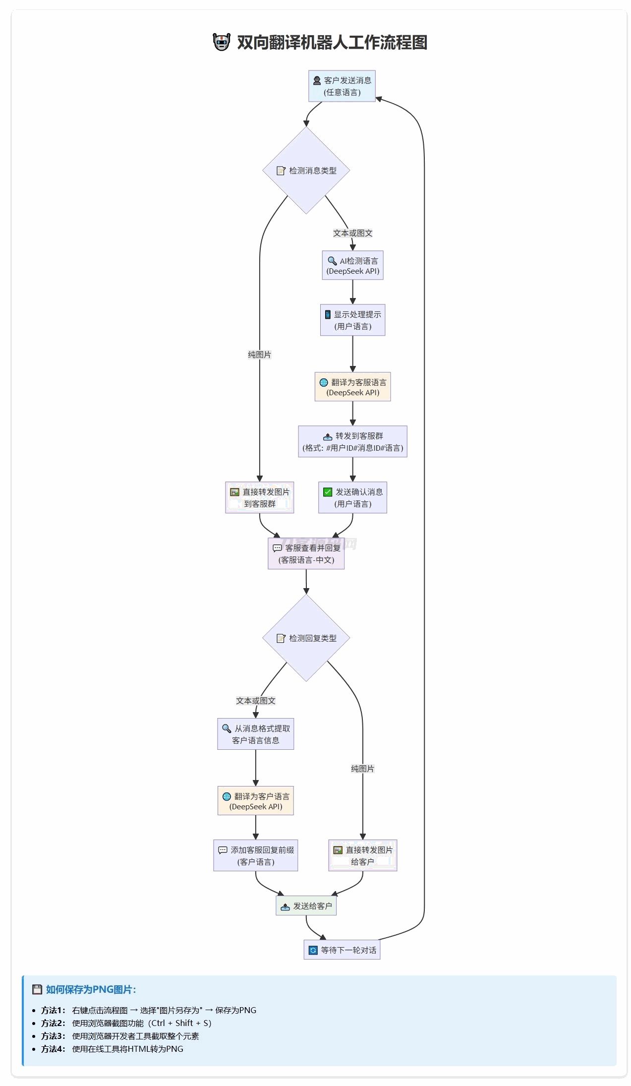
Telegram AI全自动翻译客服机器人源码/带视频搭建教程
语言:其他-数据库:其他-系统:其他
1. 本站所有资源来源于用户上传和网络,如有侵权请邮件联系站长!
2. 分享目的仅供大家学习和交流,您必须在下载后24小时内删除!
3. 不得使用于非法商业用途,不得违反国家法律。否则后果自负!
4. 本站提供的源码、模板、插件等等其他资源,都不包含技术服务请大家谅解!
5. 如有链接无法下载、失效或广告,请联系管理员处理!
6. 本站资源售价只是赞助,收取费用仅维持本站的日常运营所需!
7. 如遇到加密压缩包,请使用WINRAR解压,如遇到无法解压的请联系管理员!
8. 精力有限,不少源码未能详细测试(解密),不能分辨部分源码是病毒还是误报,所以没有进行任何修改,大家使用前请进行甄别
TP源码网 » 五国语言收益理财BTC虚拟币质押定期存币系统源码_加密货币机器人量化交易系统_内附搭建教程
4爷免费源码网 » Telegram AI全自动翻译客服机器人源码/带视频搭建教程
4爷免费源码网 » Telegram AI全自动翻译客服机器人源码/带视频搭建教程


